风风棋牌跑胡子最新版本
风风棋牌跑胡子最新版本
- ECSG电蒸汽发生器 E6-72M系列安装操作说明
- 棋牌平台EVC Turflow 换热器使用说明书
- 棋牌平台BT6-B 洁净型压力平衡式最全棋牌平台特点介绍
- 棋牌平台BCV1和BCV20 排污控制阀使用说明书
- 棋牌平台BC3250排污控制器安装使用说明书
联系我们
联系人:刘经理
手机:13295105805
电话:
邮箱:540329100@qq.com
地址:13295105805
阀门知识
棋牌平台sp500定位器说明书-安装维修指南
- 作者:棋牌平台
- 发布时间:2024-08-22
- 点击:508次
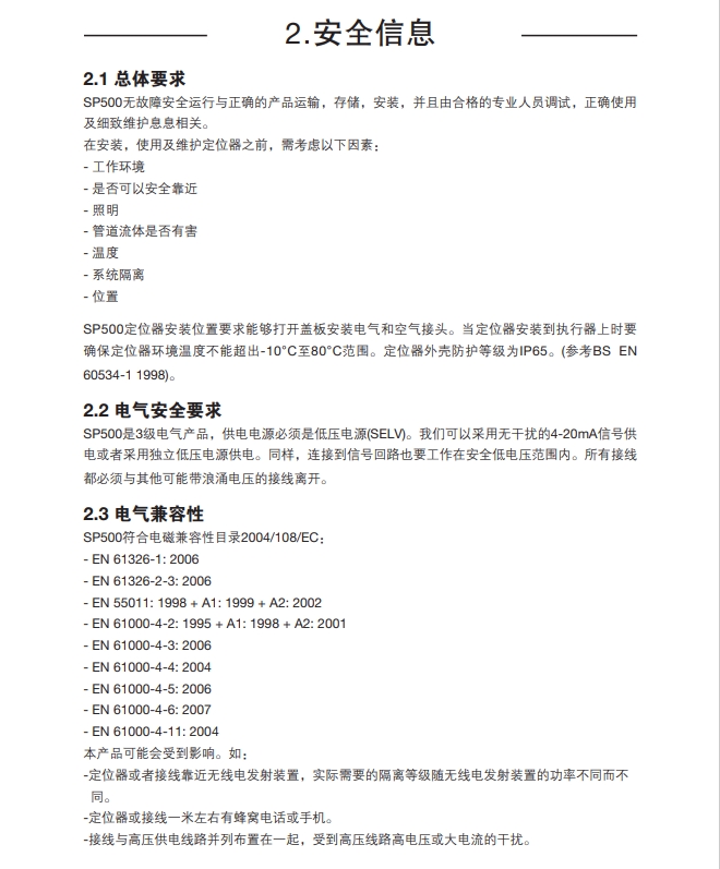
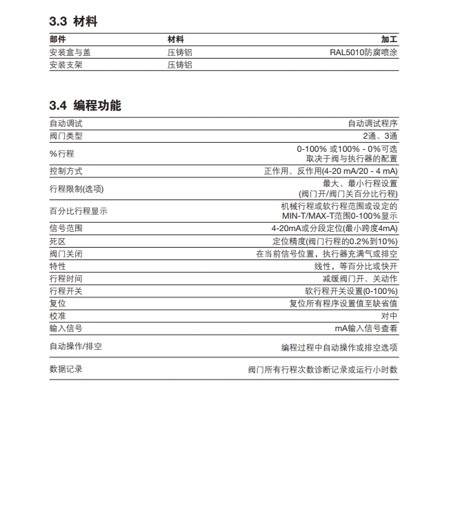
棋牌平台sp500定位器说明书
SP500定位器为环路供电设备,能够驱动线性和90。旋转气动阀门。4 - 20mA输入信号确定阀门的设定点。精确的控制通过阀位反馈实现-自动改变空气输出压力以克服阀杆摩擦力和流体的力的作用,维持所需要的阀位。阀位通过连续的行程%数字显示。阀位反馈通过基于霍尔效应的非接触技术获得。气动是基于压电阀门技术。因此,高分辨率、高可靠性、抗震性和在稳定状态非常低的空气消耗能得到保证。
棋牌平台sp500定位器说明书完整版请点击查看:sp500-im-p343-35-zh.ashx 中文说明书






由于sp500定位器说明书内容太多,就不一一展示了,需要完整版请点击本文最上面的连接查看,如果不清楚也可以咨询我们棋牌平台技术人员了解具体的说明书情况。
新闻资讯
-
2025-06-23
ECSG电蒸汽发生器 E6-72M系列安装操作说明
-
2025-06-09
棋牌平台EVC Turflow 换热器使用说明书
-
2025-05-19
棋牌平台BT6-B 洁净型压力平衡式最全棋牌平台特点介绍
-
2025-04-28
棋牌平台BCV1和BCV20 排污控制阀使用说明书
-
2025-04-14
棋牌平台BC3250排污控制器安装使用说明书
-
2025-03-31
棋牌平台BC3150排污控制器安装使用说明书
